Autor : Uribe Echevarría Loli1, Castro Zorrilla Liliana2, Ernst Glenda3, Camargo Vargas Bethy5, Di Tullio Fernando3, Troncoso Diana2, Lázari Nuria2, Resguardo Analía2, Palma Ileana2, Cruz Haydee Vilma2, Rolan Nicolás4, Kofman Carlos5, Teper Alejandro5; Salvado Alejandro3
1 Sanatorio Allende, Sede Nueva Córdoba, Córdoba Argentina
2 Instituto de Tisioneumonología “Prof. Dr. Raúl Vaccarezza”, Facultad de Medicina, UBA. Ciudad Autónoma de Buenos Aires, Argentina
3 Hospital Británico, Ciudad Autónoma de Buenos Aires, Argentina
4 Hospital de Clínicas José de San Martín, Facultad de Medicina UBA. Ciudad Autónoma de Buenos Aires, Argentina.
5 Hospital de Niños Ricardo Gutiérrez, Ciudad Autónoma de Buenos Aires, Argentina
Correspondencia : Dr. Alejandro Salvado - Servicio de Neumonologia - Hospital Británico - Ciudad Autónoma de Buenos Aires, CP: 1280 - Argentina
Resumen
Las enfermedades broncopulmonares se asocian a diversos mecanismos inflamatorios de las vías aéreas. Evaluar y comprender el perfil inflamatorio de estos pacientes podría contribuir a conocer la etiología y así optimizar el tratamiento. El esputo inducido es una técnica mínimamente invasiva, por lo que su implementación resulta de interés en la práctica habitual.
Aunque el estudio del esputo inducido ha demostrado utilidad y seguridad, los centros que desarrollan esta técnica en la Argentina son escasos. Con el objetivo de estandarizar el procedimiento de recolección y análisis de muestras de esputo inducido en pacientes con enfermedades inflamatorias broncopulmonares, se desarrolló esta guía consensuada por los centros con experiencia en esta técnica en nuestro país. Es nuestra intención difundir esta técnica, mínimamente invasiva, para su aplicación en servicios especializados. Esta guía de procedimientos detalla los materiales que son requeridos, los métodos y los estándares de calidad y seguridad tanto para los pacientes como para los operadores.
Palabras claves: Esputo inducido; Asma severa; Estandarización; Enfermedades inflamatorias de la vía aérea.
Abstract
Bronchopulmonary diseases are associated with different inflammatory mechanisms of the airways. Assessing and understanding the inflammatory profile of these patients could contribute to the understanding of the etiology and thus optimize the treatment. Induced sputum is a minimally invasive technique, so its implementation is of interest in the usual practice.
Although the studies of induced sputum have shown usefulness and safety, the centers that develop this technique in Argentina are scarce. With the aim of standardizing the procedure that includes the collection and analysis of induced sputum samples in patients with bronchopulmonary inflammatory diseases, some centers in our country with experience in this technique achieved a consensus on the development of this Guide. It is our intention to disseminate this minimally invasive technique for its application in specialized services. This procedure guide details the necessary materials and methods and quality and safety standards for both patients and operators.
Key words: Induced sputum; Severe asthma; Standardization; Inflammatory diseases of the airways.
Introducción
Enfermedades de las vías respiratorias como asma, enfermedad pulmonar obstructiva crónica (EPOC), y otras enfermedades inflamatorias de las vías aéreas pueden compartir síntomas clínicos y responder a diferente tratamiento según el perfil inflamatorio1. El control de la inflamación de la vía aérea constituye un objetivo fundamental en el manejo de estas enfermedades, ya que su persistencia está relacionada con el deterioro de la función respiratoria, y eventualmente con la remodelación estructural de la vía aérea.
Los mediadores de estos procesos inflamatorios pueden estudiarse a partir del desarrollo de técnicas no invasivas simples, seguras y validadas. Estas incluyen la medición de los niveles de óxido nítrico exhalado, medición de gases volátiles en aire exhalado, recuentos celulares y la evaluación de concentraciones de mediadores en muestras de esputo inducido2, 3. El uso combinado de dichas técnicas no invasivas junto a marcadores clínicos, funcionales y bioquímicos podría facilitar interpretaciones clínicamente útiles en pacientes con asma y EPOC4, 5. En las últimas décadas se han difundido numerosas publicaciones que utilizan la técnica de esputo, y se ha optimizado la inducción de su recolección mediante soluciones salinas hipertónicas6-8. La técnica de inducción del esputo fue redactada inicialmente en 19929, y desde entonces se han descripto algunas modificaciones. En 2002 la Asociación Americana del Tórax y la Sociedad Respiratoria Europea publicaron la estandarización de esta técnica10, 11. En Argentina los estudios de esputo inducido se implementaron a partir del año 2000 en pacientes adultos12-21, y desde el año 2017 en pediatría.
En la actualidad, diversos centros de Argentina desarrollan técnicas similares para obtener y procesar las muestras de esputo inducido. Sin embargo, para que este método pueda usarse en forma difundida y que las observaciones sean comparables entre las distintas instituciones debe ser validado y estandarizado.
El objetivo de la presente publicación es unificar los criterios que se utilizan para la recolección y para el análisis de las muestras de esputo inducido.
1. Técnica de inducción
Se deben considerar 3 aspectos especiales: del ambiente, del recurso humano y del paciente.
Del ambiente
El sitio que se dispondrá para la inducción del esputo será un espacio silencioso, sin circulación de otros pacientes y/o profesionales, donde el paciente se encuentre cómodo para su realización. Se requiere que sea un ambiente de adecuada temperatura, iluminación y ventilación, con filtro HEPA (High Efficiency Particulate Air) activo en situaciones que lo requieran, por ejemplo, ante la sospecha de enfermedades respiratorias infectocontagiosas.
Del recurso humano
El personal dedicado a la inducción del esputo deberá estar especialmente entrenado. En el caso que la persona que conduzca el procedimiento no sea médico, un médico deberá estar próximo para la atención de posibles eventos adversos del paciente22. El profesional actuante deberá brindar al paciente una explicación teórica previa de las maniobras a realizar: medición de la función pulmonar, forma y duración de las nebulizaciones y modo de toser y expectorar para lograr muestras adecuadas. Luego del procedimiento elaboraráun informe donde consten los horarios de inicio y final del procedimiento, los valores de función pulmonar basal y final, el número de nebulizaciones requeridas, la presencia de eventos adversos y la factibilidad en la toma de la muestra.
Del paciente
No se podrá indicar este estudio a pacientes que no sean capaces de comprender el procedimiento o de realizar espirometrías confiables.
Los pacientes que se sometan a una inducción deberán estar en condiciones clínicas adecuadas:
- no presentar exacerbaciones de enfermedades obstructivas
- no presentar fiebre
- no haber presentado enfermedades infecciosas de vías aéreas superiores o inferiores en el último mes
- no haber realizado tratamiento con corticoides sistémicos en el último mes (o sin aumento de la dosis del corticoide oral en los que los reciben en forma diaria)
- ayuno de más de 2 horas
Luego de haber recibido la información relacionada con el procedimiento, el paciente brindará su consentimiento firmando un formulario específico. (Anexo I).
1.1 Materiales requeridos
- Nebulizador ultrasónico De Vilbiss®, Ultra-Neb® 2000 (o similar que administre un flujo aproximado de 1 ml/min con un diámetro aerodinámico mediano de masa de 3 micrones), para generar partículas capaces de alcanzar las vías respiratorias distales23. El reservorio, la tubuladura y la pipeta bucal deben estar limpios y desinfectados con alcohol isopropílico al 70% luego de cada uso.
- Solución salina estéril de diferentes concentraciones (0,9 a 7%).
- Espirómetro.
- Pinza nasal.
- Medidor de oximetría de pulso.
- Salbutamol (Inhalador dosis medida).
- Aerocámara o cámara espaciadora.
- Frasco estéril para recolección del material (pesado en balanza de precisión).
- Agua y vasos para enjuague bucal.
- Barbijo tipo 3M N 9524.
- En ambientes con alta prevalencia de enfermedades infectocontagiosas se debería contar purificador de aire con Filtro HEPA.
- Protección ocular o antiparras para el operador.
- Guantes.
- Cronómetro.
1.2 Obtención de la muestra
Aunque existen distintas variantes en los procedimientos para obtener las muestras25, en adultos el más utilizado se detalla a continuación12.
1. Espirometría basal para obtener el valor del volumen espiratorio forzado en el primer segundo (VEF1). Con un valor de VEF1< 0.5 litros no se debería realizar el procedimiento.
2. Administrar 4 inhalaciones de salbutamol con espaciador (dosis total 400 mcg). El uso de salbutamol no altera el recuento celular26.
3. Espirometría postbroncodilatadora 15 minutos después de la primera. Se consigna el valor del VEF1 postbroncodilatador para considerar el porcentaje de cambio luego de cada nebulización posterior.
4. Se administra la primera nebulización a través de pieza bucal con clip nasal. Si el VEF1 basal es menor o igual 65% del valor teórico esta nebulización se hará con solución salina isotónica (0,9%)27 durante 5 a 7 minutos. Si el VEF1 basal es superior al 66% del valor teórico, se hará con solución salina al 3%, durante 5 a 7 minutos.
Alternativamente se pueden realizar nebulizaciones con igual concentración de solución hipertónica al 4,5% durante 5 minutos cada una, tiempo máximo de nebulización 20 minutos.
5. Se solicita al paciente despejar las secreciones nasales y realizar un enjuague bucal con agua corriente.
6. Se indica al paciente que expectore con la siguiente técnica: luego de una inspiración máxima, toser en forma reiterada utilizando musculatura abdominal con el cuerpo inclinado ligeramente hacia adelante, con esfuerzos progresivamente crecientes y carraspeo posterior. Luego de recolectar la muestra en el frasco estéril se realiza espirometría final para objetivar el VEF1 y así concluye la inducción del esputo.
7. En caso de no recolectarse la muestra, y si el VEF1 es mayor o igual al 80% del valor postbroncodilatador, se continúa el procedimiento nebulizando con concentraciones crecientes de solución salina hipertónica. Estas concentraciones serán de 4% y luego de 5% durante 5 a 7 minutos cada una. Diferentes estudios han mostrado que la duración de la nebulización puede alterar la composición celular y bioquímica de la muestra de esputo28-31 por lo que se sugiere un tiempo máximo total de nebulización de 20 minutos, dejar intervalos de 5 minutos entre cada nebulización, repitiendo luego de cada una los puntos 8 y 9.
8. Finalización del procedimiento: la inducción del esputo finaliza cuando
a. Se obtiene muestra suficiente.
b. No se obtiene esputo luego 20 minutos de nebulización.
c. En presencia de eventos adversos:
- Obstrucción bronquial, evidenciada por descenso significativo (>20% VEF1 basal postb2).
En este caso, se administrará tratamiento broncodilatador que se considere necesario.
- Náuseas y/o vómitos.
- Cefaleas intensas
- Dolor abdominal
9. En caso que sea necesario repetir el procedimiento de inducción, éste no podrá ser realizado dentro de las 48 horas siguientes.
10. Tras la obtención de la muestra, conservar en heladera (4 °C). Se sugiere realizar el procesamiento dentro de las 2 horas de la obtención de la misma.
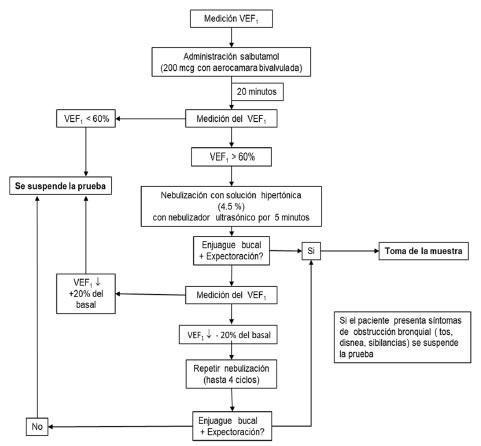
El esquema de inducción que se utiliza en adultos se encuentra detallado en la Figura 1 y el que se utiliza en niños en la Figura 2.


1.3 Inducción de esputo en pediatría
La seguridad de esta técnica ha sido demostrada en niños mayores de 6 años; aunque es necesario realizarlo en centros que cuenten con personal especializado y la infraestructura requerida para el inmediato procesamiento de las muestras32-34.
La técnica de inducción del esputo en los niños sigue todos los pasos anteriormente descritos, pero tiene algunas diferencias con respecto a la de los adultos, que se describen a continuación:
1. El ambiente en el cual se realiza la inducción deberá ser amigable para un paciente pediátrico y no deberán existir factores que perturben su tranquilidad y concentración para la realización de las maniobras requeridas.
2. Durante las nebulizaciones se recomienda la muestra de videos que entretengan al paciente ya que esto favorece la adherencia.
3. El personal a cargo del estudio deberá estar familiarizado con la atención de niños, ya que las explicaciones y estímulos que se den son diferentes a las que se suelen emplear para pacientes adultos.
4. El paciente otorga su asentimiento si es menor de 13 años y los padres o represante legal el consentimiento para la realización del procedimiento. En el caso de pacientes mayores de 13 años, éstos darán su consentimiento y los padres o representante legal el asentimiento.
5. El espirómetro contará con software de incentivo específico para los niños.
6. No se utiliza medidor de pico flujo por la baja sensibilidad.
7. Si el VEF1 post broncodilatador es menor a 60% se contraindica el procedimiento.
8. Las nebulizaciones se realizan con concentraciones de solucion salina hipertónica siempre al 4,5% durante 5 minutos en todas las administraciones hasta que se consigue la muestra, con un máximo de 4 nebulizaciones.
2. Procesamiento de la muestra
2.1 Requerimiento de infraestructura para el procesamiento
El laboratorio deberá estar equipado para el procesamiento de muestras biológicas y debe cumplir las normas de bioseguridad vigentes. Las decisiones en relación con las medidas de bioseguridad más apropiadas deben adoptarse aplicando un enfoque basado en la evaluación de riesgos que tenga en cuenta los distintos tipos de procedimientos que se realizan en el laboratorio.
Debido a la posibilidad de recibir muestras de pacientes con patología infecciosa se deben adoptar las medidas recomendadas por el Manual de Bioseguridad en laboratorio de tuberculosis de la OMS35.
-
Elementos mínimos de Bioseguridad:
o Descartadores de material contaminado y cortopunzante.
o Solución de hipoclorito de sodio al 1% para decontaminación de material de laboratorio utilizado.
o Recipientes para eliminación de residuos peligrosos (excedentes de reactivos utilizados, y de la muestra tomada) de acuerdo a las normas de eliminación vigentes.
- Requerimientos de bioseguridad para el operador:
1. Barbijo tipo 3M N95.
2. Antiparras.
3. Guantes.
4. Guardapolvo o camisolín.
2.2 Equipamiento requerido para procesamiento. Recomendaciones mínimas:
A. Equipamientos
1. Balanza analítica de precisión.
2. Pinza de punta fina.
3. Micropipetas con volúmenes variables 0-1000 μl.
4. Baño termostático.
5. Agitador magnético o mecánico de tipo Vortex.
6. Gasa para filtrar o malla de nylon con trama de 48 μm.
7. Cámara de Neubauer.
8. Centrífuga
9. Citocentrífuga.
10. Microscopio óptico con objetivos de 40x y 100x.
B. Reactivos
1. Dithiothreitol (DTT) al 0,1%.
2. Phosphate Buffered Saline (PBS).
3. Solución de Tripan blue.
4. Colorante Giemsa.
5. Solución de montaje.
C. Material descartable y de vidrio
1. Tubos de poliestireno 10 ml con tapa pesado previamente.
2. Tubos de poliestireno 10 ml sin tapa.
3. Tubos eppendorf 2 ml.
3. Pipetas Pasteur.
4. Copas de citocentrífuga.
5. Filtros para citocentrífuga.
6. Tips para micropipetas.
7. Placas de Petri.
8. Probetas.
2.3 Personal requerido para procesamiento
Un médico, un bioquímico y un técnico altamente capacitado. Es recomendable que el centro cuente con la participación de un patólogo especializado en citología.
2.4 Técnica de procesamiento
Nota importante: Una vez obtenida la muestra de esputo inducido en un frasco estéril, deberá ser procesada dentro de las 2 horas de recolectada.
Paso a Paso
1. Pesar la muestra entera en el frasco de recolección.
2. Depositar la muestra entera de esputo en una placa de Petri. Anotar la apariencia macroscópica sobre un fondo oscuro.
3. Seleccionar con pinzas finas los tapones de esputo o “plugs” libres de saliva, colocarlos en un tubos de poliestireno 10 ml con tapa pesado previamente.
4. Registrar el peso de la muestra seleccionada (el peso recomendado no podrá ser menor a 0,20 g).
5. Agregar a la muestra seleccionada una solución de Dithiotreitol (DTT) al 0,1 %, en un volumen de 4 veces el peso de la muestra y colocar en baño a 37 °C durante 15 minutos, agitando la mezcla en un agitador tipo Vortex varias veces durante este intervalo de tiempo.
IMPORTANTE: La solución DTT al 0,1 % debe ser preparado antes de usar.
6. Agregar a la muestra anterior, PBS en un volumen 4 veces el peso de la muestra y agitar la mezcla en Vortex durante 5 minutos.
7. Filtrar con gasa o nylon de 48 μm para retirar el excedente de mucosidad.
8. Centrifugar la suspensión celular a 1500 rpm durante 10 minutos.
9. A partir del pellet celular diluir con 0,5 ml de PBS y homogeneizar la muestra con pipeta de pasteur.
10. Realizar recuento celular (RCT) y viabilidad: colocar en un tubo ependorf 30μl de la suspensión celular y 30μl de una solución al 0,4% de azul de tripan preparada con PBS. Realizar el recuento en cámara de Neubauer (con microscopio óptico 40X) clasificando las células como viables (V), no viables (NV) y las células escamosas (CE) independientemente de su viabilidad.
Anotar el recuento total (E) en la hoja de datos.
El recuento celular total (RCT) será el total (E) menos las células escamosas contaminantes (CE): (E – CE = RCT). Este recuento debe realizarse al menos por dos operadores entrenados. Se debe calcular el porcentaje de viabilidad y de células escamosas,
El porcentaje de células contaminantes será CE/E × 100 = %CE.
Calcular el porcentaje de células viables: V/RCT × 100 = %V.
Se considerará una muestra de alta calidad cuando presente: una viabilidad ≥ 40% y una concentración de células epiteliales < 20%12, 36-39.
La suspensión celular filtrada se ajustará con PBS para obtener una concentración teórica de alrededor de 1 × 106cel/ml.
11. Se deberán colocar en las copas de la citocentrífuga, 50 μl de la suspensión celular (≈50.000 células), para la obtención de las improntas. Centrifugar a 500 rpm durante 5 minutos.
12. Las improntas se dejarán secar completamente a temperatura ambiente y se colorearán con la tinción de Giemsa.
13. Realizar el recuento celular diferencial contando al menos 400 células en microscopio óptico con aumento de 100x por al menos dos operadores entrenados.
14. Realización del informe (Ver modelo de informe. Anexo II)
3. Utilidad del esputo inducido
La inducción del esputo es una técnica mínimamente invasiva y reproducible, que ha sido validada por la Sociedad Europea Respiratoria (ERS8,10-11, y en nuestro país12, permite discriminar diferentes tipos de inflamación y ayuda a comprender los procesos inflamatorios subyacentes en pacientes con enfermedad estable y durante una exacerbación. Por esta razón, constituye una potencial herramienta para el manejo, optimización de tratamiento y seguimiento de enfermedades inflamatorias broncopulmonares40,41.
Desde hace más de una década hay publicaciones que describen que de acuerdo al perfil celular y la evaluación de mediadores inflamatorios se puede caracterizar la inflamación presente en la vía área. Los estudios que comparan el lavado broncoalveolar (LBA) con la técnica de esputo inducido en adultos muestran que existe una buena concordancia entre el tipo de células recuperadas por esputo y muestras de lavado broncoalveolar42, 43. El esputo seleccionado es más concentrado que el LBA, tiene una mayor densidad de células recuperadas y niveles más altos biomarcadores en el sobrenadante.
3.1 Valores normales
Los valores del recuento celular diferencial en muestras de esputo inducido en personas sin enfermedades de las vías aéreas han sido previamente descriptos9,12. Estudios realizados en pacientes adultos sin enfermedades de la vía aérea y no fumadores demostraron resultados similares, tanto en pacientes con y sin atopia36, 37.
La definición de fenotipos inflamatorios de acuerdo al recuento celular diferencial en muestras de esputo44, 45 se describen en la siguiente tabla.

3.2 Valores normales en pediatría
Araujo L34 y Chen46 realizaron estudios a niños sanos demostrando que el recuento celular diferencial en las muestras de esputo no se modifica por la edad, el género o la exposición al tabaco (fumadores pasivos). Los rangos normales para los recuentos de células de esputo en niños están bien establecidos47 La célula dominante en el esputo de los niños normales es el macrófago (70%), y el límite superior normal para los Eosinófilos del esputo es 2,5%48. Los fenotipos inflamatorios de asma en pediatría se detallan a continuación39, 49.

Conclusiones
El esputo inducido es una técnica que se realiza a nivel mundial con aplicaciones clínicas y en investigación. Se ha descripto su utilización en adultos y niños mayores de 6 años, demostrando que el procedimiento es simple y seguro; aunque es necesario realizarlo en centros que cuenten con personal especializado y la infraestructura requerida para el inmediato procesamiento de las muestras. El esputo
inducido constituye una valiosa y útil herramienta, mínimamente invasiva, que posibilita tener una muestra que refleja el perfil inflamatorio de la vía aérea contribuyendo con:
– Pruebas de diagnóstico en el asma, EPOC, enfermedades ocupacionales, tos crónica, enfermedad pulmonar intersticial difusa, entre otras.
– Supervisión de la actividad de la enfermedad
– Indicación del inicio y la resolución de una exacerbación pulmonar aguda
– Prescripción del tratamiento dirigido e individualizado
– Evaluación de la respuesta al tratamiento
– Estratificación de los pacientes para los ensayos clínicos
– Búsqueda de nuevos biomarcadores de progresión o estabilidad de enfermedad
– Investigación Farmacológica
ANEXOS
ANEXO-1: Consentimiento informado
Practica: inducción de esputo
Estimado paciente:
El padecimiento respiratorio que Ud. presenta requiere la realización de estudios más profundos que permitan conocer el estado de sus vías respiratorias, para ayudar a conocer la causa de su enfermedad y poder darle el tratamiento más adecuado. Por eso su médico ha solicitado la realización de un esputo inducido.
A continuación le proporcionamos información respecto al procedimiento de inducción del esputo, de todos modos el profesional responsable de llevarlo a cabo responderá cualquier pregunta sobre el mismo. Por favor, sírvase leerlo con atención y siéntase libre de plantear cualquier duda que le surja. Ud puede negarse a la realización de este estudio, en ese caso su médico le indicará que otra alternativa existe para el diagnóstico.
Esta práctica permitirá obtener un mayor conocimiento acerca de su enfermedad respiratoria. El esputo inducido es un procedimiento seguro, de gran utilidad ya que evita la introducción de instrumental por la vía aérea, como así también la realización de punciones o intervenciones quirúrgicas.
El procedimiento de “inducción” consiste en estimular la vía aérea a través nebulizaciones con soluciones salinas cada vez más concentradas, para provocar tos, y así, recolectar una muestra de esa expectoración en un recipiente apropiado. Se le pedirá que se suene la nariz, se enjuague la boca y expectore, es importante evitar la contaminación por secreción pos nasal o saliva.
El procedimiento puede ser lento, por lo que no debe tener prisa.
Las molestias son mínimas, como sentir el sabor salado en la boca. Como evento adverso puede llegar a sentir sensación de nauseas, una opresión torácica, una sensación de falta de aire que generalmente cede sin medicación e inmediatamente al suspender la nebulización. Se le administrará broncodilatador en forma inhalatoria previo al procedimiento y permanentemente se controlará el estado de obstrucción del bronquio para evitar los síntomas adversos.
Una vez obtenido el material, se lo enviara al laboratorio para ser analizado.
El día del estudio le solicitamos que solo tome un desayuno liviano al menos dos horas antes del estudio.

ANEXO 2: Informe

Conflicto de intereses: Los autores declaran no tener conflictos de interés en relación al contenido del presente artículo.
Referencias
1. Pavord ID, Sterk PJ, Hargreave FE, et al Clinical applications of assessment of airway inflammation using induced sputum. Eur Respir J Suppl. 2002 ; 37: 40s-43s.
2. Magnussen H, Holz O, Sterk PJ, et al. Noninvasive methods to measure airway inflammation: future considerations. Eur Respir J 2000; 16: 1175-9.
3. Pavord ID, Pizzichini MM, Pizzichini E, et al. The use of induced sputum to investigate airway inflammation. Thorax 1997; 52: 498-501.
4. Gibson PG, Woolley KL, Carty K, et al. Induced sputum eosinophil cationic protein (ECP) measurement in asthma and chronic obstructive airway disease (COAD). Clin Exp Allergy 1998; 28: 1081-8.
5. Gao J, Zhou W, Chen B, et al. Sputum cell count: biomarkers in the differentiation of asthma, COPD and asthma-COPD overlap. Int J Chron Obstruct Pulmon Dis. 2017; 12: 2703- 10.
6. Fahy JV. A safe, simple, standardized method should be used for sputum induction for research purposes. Clin Exp Allergy 1998; 28: 1047-9.
7. O’Byrne PM, Inman MD. Induced sputum to assess airway inflammation in asthma. Eur Respir J 1996; 9: 2435-6.
8. Vignola AM, Rennar SI, Hargreave FE, et al. Standardized methodology of sputum induction and processing. Future directions. Eur Respir J Suppl. 2002; 37: 51s-55s.
9. Pin I, Gibson PG, Kolendowicz R, et al. Use of induced sputum cell counts to investigate airway inflammation in asthma. Thorax 1992; 47: 25-9.
10. Djukanovic R, Sterk JV, Fahy JV. 2002 Standardized methodology of sputum induction and processing. Respir J 2002; Suppl. 37,1s-2s.
11. Paggiaro PL, Chanez P, Holz O, et al. Sputum induction. Eur Respir J Suppl. 2002; 37:3s-8s.
12. Uribe Echevarría L, Maldonado C, Uribe Echevarria A, et al. Security, reproducibility and validation of the technique of induced sputum. Arch Allergy Immunol 2003; 34: 41-6.
13. Uribe Echeverría L, Garcia L, Leimgruber C, et al. The induced sputum allows guide a therapeutic strategy to control bronchial asthma. Rev Fac Cien Med Univ Nac Córdoba 2010; 67: 169-76.
14. Uribe Echevarría L, Maldonado CA, Uribe Echevarría AM, et al. Neutrophil predominance in induced sputum from asthmatic patients. Therapeutic implications and role of Clara cell 16-KD protein. Medicine (B Aires) 2011; 71: 343-9.
15. Uribe Echevarría L. Evidencias de la utilidad del esputo inducido en el diagnóstico y seguimiento de las enfermedades respiratorias ocupacionales Rev Am Med Resp 2011; 11: 210-2.
16. Uribe Echevarría L. Implicancias de la muerte del neutrófilo por NETtosis en la fisiopatogénia de la enfermedad pulmonar obstructiva crónica. Rev Am Med Resp 2015; 15: 94-6.
17. Uribe Echevarría L, Leimgruber C, García González J, et al. Evidence of eosinophil extracellular trap cell death in COPD: does it represent the trigger that switches on the disease? Int J Chron Obstruct Pulmon Dis 2017; 14: 885-96.
18. Uribe Echevarría L, García González J, Nevado A, et al. Diagrama A-D GOLD 2011 bajo el microscopio. Respondiendo a la fisiopatogénia de la EPOC con implicancias en el manejo de la enfermedad. Rev Am Med Resp 2017; 17: 71-6.
19. Ernst G, Auteri S, Caro F, et al. Significant Increase of IL-8 Sputum Levels in Treatment Resistant Severe Asthma Compared with Difficult to Treat Severe Asthma Patients. J Genet Syndr Gene Ther 2014; 5: 218.
20. Camargo B, Di Tullio F, Bosio M, et al. Heterogeneidad en los fenotipos inflamatorios de los pacientes con EPOC: rol del recuento celular diferencial en esputo. Rev Am Med Respir 2016; 16: 128-36.
21. Ernst G, Camargo B, Pascua J, et al. Recuento diferencial celular en muestras de esputo inducido de pacientes asmáticos como mediadores inflamatorios de la vía aérea. Rev Front Med 2018; 1: 36-9.
22. Hargreave FE, Pizzichini E. Pizzichini M. Induced sputum examination. J Allergy Clin Immunol 1998; 101: 569-70.
23. Guiot J, Demarche S, Henket M, et al. Methodology for Sputum Induction and Laboratory Processing. J Vis Exp 2017: (130): e56612.
24. Recommended Guidance for Extended Use and Limited Reuse of N95 Filtering Facepiece Respirators in Healthcare Settings. https://www.cdc.gov/niosh/topics/hcwcontrols/recommendedguidanceextuse.html, (consultado 29/03/2018).
25. Pizzichini E, Pizzichini MM, Leigh R, Djukanović R, Sterk PJ. Safety of sputum induction. Eur Respir J Suppl. 2002; 37: 9s-18s
26. Cianchetti S, Bacci E, Ruocco L, et al. Salbutamol pretreatment does not change eosinophil percentage and eosinophilic cationic protein concentration in hypertonic saline-induced sputum in asthmatic subjects. Clin Exp Allergy 1999; 29: 712-8.
27. Plaza Moral V; Comité Ejecutivo de GEMA. GEMA (4.0). Guidelines for Asthma Management. ArchBronconeumol 2015;51 Suppl 1:2-54.
28. Popov TA, Pizzichini MM, Pizzichini E, et al. Some technical factors influencing the induction of sputum for cell analysis. Eur Respir J. 1995; 8: 559-65.
29. Holz O, Jörres RA, Koschyk S, et al. Changes in sputum composition during sputum induction in healthy and asthmatic subjects. Clin Exp Allergy. 1998; 28: 284-92.
30. Toungoussova O, Migliori GB, Foschino Barbaro MP, et al. Changes in sputum composition during 15 min of sputum induction in healthy subjects and patients with asthma and chronic obstructive pulmonary disease. Respir Med 2007; 101: 1543-8.
31. Gershman NH, Liu H, Wong HH, Liu JT, Fahy JV. Fractional analysis of sequential induced sputum samples during sputum induction: evidence that different lung compartments are sampled at different time points. J Allergy Clin Immunol 1999; 104(2 Pt 1): 322-8.
32. Gibson PG, Henry RL, Thomas P. Noninvasive assesment of airway inflammation in children: induced sputum, exhaled nitric oxide, and breath condesate. Eur Respir J 2000: 16: 1008-15.
33. Covar RA, Spahn JD, Martin RJ, et al. Safety and application of induced sputum analysis in childhood asthma. J Allergy Clin Inmunol 2004: 114: 575-82.
34. Araújo L, Moreira A, Palmares C, et al. Induced sputum in children: success determinants, safety, and cell profiles. J Investig Allergol Clin Immunol 2011; 21: 216-21.
35. Manual de bioseguridad en el laboratorio de tuberculosis 2013. http://www.who.int/tb/publications/2012/tb_biosafety/es/ (consultado el 13/3/2018).
36. Spanevello A, Confalonieri M, Sulotto F et al. Induced sputum cellularity. Reference values and distribution in normal volunteers. Am J RespirCrit Care Med 2000; 162(3 Pt 1): 1172-4.
37. Veras TN, Pizzichini E, Steidle LJ, et al. Cellular composition of induced sputum in healthy adults. J Bras Pneumol. 2011; 37: 348-53.
38. Efthimiadis A, Spanevello A, Hamid Q, et al. Methods of sputum processingfor cell counts, inmunocytochemistry and in situ hybridisation. Eur Respir J Suppl. 2002 Sep; 19s-23s.
39. Lex C, Payne DN, Zacharasiewicz A, Li AM, Wilson NM, Hansel TT, Bush A. Sputum induction in children with difficult asthma: safety, feasibility and inflammatory cell pattern. Pediatric pulmonol. 2005; 39: 318-24.
40. Mazzei JA, Rocher AE, Palaoro L. Valor del estudio celular del esputo en el seguimiento de las enfermedades inflamatorias de la vía aérea. Medicina (B. Aires); 2012; 72: 332-8.
41. Barril S, Sebastián L, Cotta G et al. Utilidad del esputo inducido en la práctica clínica habitual. ArchBronconeumol 2016;52(5):250-255
42. Grootendorst DC, Sont JK, Willems LN, et al. Comparison of inflammatory cell counts in asthma: induced sputum vs bronchoalveolar lavage and bronchial biopsies. Clin Exp Allergy 1997; 27: 769-779.
43. Pizzichini E, Pizzichini MM, Kidney JC, et al. Induced sputum, bronchoalveolar lavage and blood from mild asthmatics: inflammatory cells, lymphocyte subsets and soluble markers compared. Eur Respir J 1998; 11: 828-34.
44. Baines KJ, Simpson JL, Wood LG, Scott RJ, Gibson PG. Systemic upregulation of neutrophil alpha-defensins and serine proteases in neutrophilic asthma. Thorax. 2011; 66: 942–7.
45. Simpson JL, McElduff P, Gibson PG. Assessment and reproducibility of non-eosinophilic asthma using induced sputum. Respiration. 2010; 79: 147-51.
46. Chen DH, Zhong GY, Luo W, et al. Reference values of induced sputum cytology in healthy children in Guangzhou, southern china. Pediatrics 2013; 131: e518-524.
47. Cai Y, Carty K, Henry RL, Gibson PG. Persistence of sputum eosinophilia in children with controlled asthma when compared with healthy children. Eur Respir J 1998; 11: 848-53.
48. Gibson PG, Henry RL, Thomas P. Noninvasive assesment of airway inflammation in children: induced sputum, exhaled nitric oxide, and breath condensate. Eur Respir J. 2000; 16: 1008-15.
49. Fleming L, Tsartsali L, Wilson N, Regamey N, Bush A. Sputum inflammatory phenotypes are not stable in children with asthma. Thorax. 2012; 67: 675-81.